I'LL HELP YOU GROW YOUR INTERIOR DESIGN BUSINESS
Home
About
Services
Blog
Shop
The Creative VA
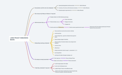
2_workflow_for_interior_designers
9
Jan